¶«Éý¹ú¼Ê¹ÙÍø

¶«Éý¹ú¼Ê¹ÙÍøÒªÎÅ
ÐÂÎÅÖÐÐÄ > ¶«Éý¹ú¼Ê¹ÙÍøÒªÎÅ
Áì½±À²£¡£ ¡£¡£¡£¡£¡£¡£¡£ ¡£¡£¡£¡£¡£¡£¡ ¿ì¿´¿´¡°Óö¼û¶«Éý¹ú¼Ê¹ÙÍø×îÃÀ´ºÌ족»ñ½±Ãûµ¥ÀïÊÇ·ñÓÐÄãµÄÃû×Ö
2021.04.13 4424 ×ֺŠA- A A+

Óö¼û¶«Éý¹ú¼Ê¹ÙÍø×îÃÀ´ºÌì

È«¾°Í¼À¶Ìì.jpg

×îÓÈÎï¼äËÄÔÂÌ죬 £¬£¬£¬£¬ £¬

²»¸º´º¹â£¬ £¬£¬£¬£¬ £¬²»¸ºÃÀ¾°


4ÔÂ2ÈÕ£¬ £¬£¬£¬£¬ £¬±¾¹«Ö򼁮½Ì¨¿ªÕ¹ÁË

¡°Óö¼û¶«Éý¹ú¼Ê¹ÙÍø×îÃÀ´ºÌì¡±ËæÊÖÅÄÉãÓ°Õ÷¼¯Ô˶¯

×èÖ¹Ô˶¯¿¢Ê£¬ £¬£¬£¬£¬ £¬

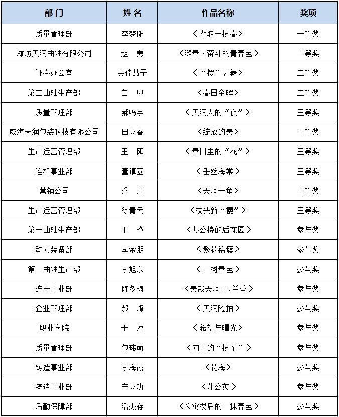
ÎÒÃÇÒѾ­ÊÕµ½Á˼¸Ê®Î»¶«Éý¹ú¼Ê¹ÙÍøÖ°¹¤µÄÓÅÒì×÷Æ·


¾­ÓÉÆÀÉó×éɸѡ£¬ £¬£¬£¬£¬ £¬

×îÖÕÆÀÑ¡³ö

Ò»µÈ½±Ò»Ãû

¶þµÈ½±ÈýÃû

ÈýµÈ½±ÁùÃû

ÓÅÒ콱ʮÃû

΢ÐÅͼƬ_20210412162404.gif


»°Î´¼¸Ëµ£¬ £¬£¬£¬£¬ £¬ÏÂÃæÏÈÀ´Ðû²¼Öн±Ãûµ¥


ͼƬ


¡°Óö¼û¶«Éý¹ú¼Ê¹ÙÍø×îÃÀ´ºÌì¡±ËæÊÖÅÄÔ˶¯»ñ½±Ãûµ¥

»ñ½±Ãûµ¥1.png

¹§Ï²ÒÔÉÏС»ï°é

¿ÉÖÁ¹«Ë¾°ì¹«ÊÒÁìÈ¡ÏìÓ¦½±Æ·Å¶~

΢ÐÅͼƬ_20210412162245.png


ÔÚËûÃǵľµÍ·Ï£¬ £¬£¬£¬£¬ £¬

ÍŴصÄÓ£»£»£» £»£»£»¨½²Êö×Ŷ«Éý¹ú¼Ê¹ÙÍø´ºÈÕÀïµÄÃÀ

·¼ÏãµÄÓñÀ¼Ëß˵×Ŷ«Éý¹ú¼Ê¹ÙÍøÓÆ¾ÃµÄÀúÊ·

Ñô¹âç×ç¹£¬ £¬£¬£¬£¬ £¬´ºÉ«ÓÆÓÆ

ÎÞÂÛÊÇÔÚæµµÄÊÂÇé¼ä϶

Òà»òÊÇÐÐ×ßÔÚ³§ÇøµÄ·;֮ÖÐ

²»¾­ÒâµÄÒ»´ÎÑöÃæ

±ãÓ봺ײ¸öÂú»³


ÏÂÃæ£¬ £¬£¬£¬£¬ £¬ÎÒÃÇѡȡÁ˲¿·ÖÓÅÒì×÷Æ·

Óë¸÷È˹²ÉÍ



ÓÅÒì×÷Ʒչʾ£º

ÖÊÁ¿¹ÜÀí²¿+ÀîÃÎÑô ߢȡһ֦´º.jpg

Ò»µÈ½±  ÖÊÁ¿¹ÜÀí²¿  ÀîÃÎÑô ¡¶ß¢È¡Ò»Ö¦´º¡·


Ϋ·»¶«Éý¹ú¼Ê¹ÙÍøÇúÖáÓÐÏÞ¹«Ë¾ ÐÕÃû£ºÕÔÓ ˵Ã÷£º ´ºÌìµÄΫ·»¶«Éý¹ú¼Ê¹ÙÍø£¬£¬£¬£¬£¬£¬ ÊÇһĨ°»È»µÄÂÌÉ«£¬£¬£¬£¬£¬£¬ ÊÇÒ»Óç׳ÀöµÄºìÉ«£¬£¬£¬£¬£¬£¬ ¸üÊÇһϰ¶·ÕùµÄÇഺɫ£¬£¬£¬£¬£¬£¬ ×îÊǶ«Éý¹ú¼Ê¹ÙÍø´ºÀûÒæ£¬£¬£¬£¬£¬£¬¾öÕ½¾öʤÕýÆäʱ£¬£¬£¬£¬£¬£¬ ÂíÉϳö·¢£¬£¬£¬£¬£¬£¬ÈÃÎÒÃÇÐÄ»³Ï£Íû£¬£¬£¬£¬£¬£¬ÓÂÓÚ¼ÌÐø£¬£¬£¬£¬£¬£¬ ÒԸ߰ºÆ´²«µÄÈýÅ£¾«Éñ£¬£¬£¬£¬£¬£¬´´ÔìΫ·»¶«Éý¹ú¼Ê¹ÙÍø¸üÃÀµÄ´ºÌì¡£¡£¡£¡£¡£¡£¡£.jpg

¶þµÈ½±  Ϋ·»¶«Éý¹ú¼Ê¹ÙÍøÇúÖáÓÐÏÞ¹«Ë¾  ÕÔÓ ¡¶Î«´º¡¤¶·ÕùµÄÇഺɫ¡·


1.jpg

¶þµÈ½±  ֤ȯ°ì¹«ÊÒ  ½ð¼Ñ»Û×Ó ¡¶¡°Ó£¡±Ö®Îè¡·


´ºÈÕÓàêÍ ¶«Éý¹ú¼Ê¹ÙÍøÇúÖá¶þ²¿Èý³µ¼äH677 °×±´ »Æ»èÌ«ÑôÊÕÆðÒ«Ñ۵ĹâÏߣ¬£¬£¬£¬£¬£¬ÎªÄÇÍòÀïÎÞÔÆµÄÌì¿ÕͶÉÏһĨ½ð»ÆÉ«£¬£¬£¬£¬£¬£¬Óë´ºÈÕ֦ͷÏµĻ¨¶ä½»ÏàºôÓ¦£¬£¬£¬£¬£¬£¬ÐγÉÁË×ÔÈ»µÄÏà¿ò£¬£¬£¬£¬£¬£¬½«ÕâÃÀ¾°¶¨¸ñÔÚÁËÕâÒ»¿Ì¡£¡£¡£¡£¡£¡£¡£ÕýËùν±±·½ÓÐÓÈÎ£¬£¬£¬£¬£¬Äî¶ûÔڻƻ衣¡£¡£¡£¡£¡£¡£.jpg

¶þµÈ½±  µÚ¶þÇúÖáÉú²ú²¿  °× ±´ ¡¶´ºÈÕÓàêÍ¡·


¹«Ë¾°ì¹«ÊÒ-ÕÅÑó-¹«Ë¾Ò¹¾°£¬£¬£¬£¬£¬£¬ËäÈ»ºÜÍíÁË£¬£¬£¬£¬£¬£¬µ«ºóÇÚÖ°Ô±ÒÀÈ»¼Ó°àæµ£¬£¬£¬£¬£¬£¬¾°ÓÈÎï¸üÃÀ.jpg

ÈýµÈ½±  ÖÊÁ¿¹ÜÀí²¿  ºÂÃùÓî ¡¶¶«Éý¹ú¼Ê¹ÙÍøÈ˵ġ°Ò¹¡±¡·


¹«Ë¾°ì¹«ÊÒ-ÄßÑÞÁá.jpg

ÈýµÈ½±  Íþº£¶«Éý¹ú¼Ê¹ÙÍø°ü×°¿Æ¼¼ÓÐÏÞ¹«Ë¾  ÌïÁ¢´º ¡¶ÕÀ·ÅµÄÃÀ¡·


¸ËÖÊÁ¿²¿ ¶­ÕòÝÕE316 ÈËÊÀËÄÔÂÌ죬£¬£¬£¬£¬£¬´óÀíµÀº£ÌÄ»¨º£¡£¡£¡£¡£¡£¡£¡£Ö¦¼äÐÂÂÌÒ»ÖØÖØ£¬£¬£¬£¬£¬£¬Ð¡ÀÙÉî²ØÊýµãºì¡£¡£¡£¡£¡£¡£¡£¾´ÖØ·¼ÐÄĪÇáÍ£¬£¬£¬£¬£¬£¬ÇÒ½ÌÌÒÀîÄÖ´º·ç¡£¡£¡£¡£¡£¡£¡£.jpg

ÈýµÈ½±  Á¬¸ËÊÂÒµ²¿  ¶­ÕòÝÕ ¡¶´¹Ë¿º£ÌÄ¡·


Çǵ¤.jpg


ÈýµÈ½±  ÓªÏú¹«Ë¾  Çǵ¤ ¡¶¶«Éý¹ú¼Ê¹ÙÍøÒ»½Ç¡·


¹«Ë¾°ì¹«ÊÒ  Å£ÐÂæÂ  ¹«Ë¾Â·±ßµÄÓ£»£»£»£»£»£»¨£¬£¬£¬£¬£¬£¬Í¸¹ýÓ£»£»£»£»£»£»¨Äܹ»¿´µ½²¿·Ö³§ÇøºÍÄϱ±ºàáé¡£¡£¡£¡£¡£¡£¡£Ó£»£»£»£»£»£»¨ÑÞÀöµÄÔÆÏ¼ÕÚÑÚÁËÎÒÃǵĴºÌ죬£¬£¬£¬£¬£¬Ò²ÕÚÑÚÁ˶«Éý¹ú¼Ê¹ÙÍø¹¤Òµ³§ÇøµÄ׳ÃÀ»­¾í¡£¡£¡£¡£¡£¡£¡£.jpg

ÈýµÈ½±  Éú²úÔËÓª¹ÜÀí²¿  ÐìÇàÔÆ ¡¶Ö¦Í·Ð¡°Ó£¡±¡·


Éú²úÔËÓª¹ÜÀí²¿+ÍõÑô+×÷Ʒ˵Ã÷£º ÄãÈȰ®ÕâÌìϵÄÒ»ÇÐ ºÃ±È·ç´¥Ãþ¶ú¶äµÄÎÂ¶È Ê÷ľվÁ¢µÄ×ËÊÆ Ò»¶ä»¨ÆÚ´ýÁíÒ»¶ä»¨¿ªµÄÐÅÑö Ô¸ìã·çºÍÈÕ ÓÀÔ¶ÎÀ»¤×ſɰ®µÄÄã Ô¸Äã´ø×ÅÂúÐĵĴºÐ¦»ØÀ´.jpg

ÈýµÈ½±  Éú²úÔËÓª¹ÜÀí²¿  Íõ Ñô ¡¶´ºÈÕÀïµÄ¡°»¨¡±¡·

ɨһɨ
·ÖÏíµ½
ÍøÕ¾µØÍ¼